请选择 进入手机版 | 继续访问电脑版

28投行论坛

 找回密码
 立即注册
查看: 537|回复: 0

【香港IPO上市实务手册】第二部分 主要上市方式--15、H股还是红筹上市?上市前需要考虑的9个因素

[复制链接]

127

主题

142

帖子

646

积分

高级会员

Rank: 4

积分
646
发表于 2026-4-23 08:55:22 | 显示全部楼层 |阅读模式
【香港IPO上市实务手册】

第二部分 主要上市方式

15、H股还是红筹上市?上市前需要考虑的9个因素



2023年2月17日中国证监会发布《境内企业境外发行证券和上市管理试行办法》及其配套监管规则适用指引(合称“境外上市新规”)后,境内企业境外IPO的方式和选择也发生了巨大的变化,直接上市(H股上市)与间接上市(红筹上市)两种模式统一纳入了备案管理,并分别取消了对H股的一部分独特的监管要求,新增了股东核查等A股相关要求。

H股与红筹模式似乎逐步趋同。但落实到具体实操过程中,H股上市亦或是红筹架构上市,对企业后续的上市安排、业务发展和企业治理等各个方面仍存在一定的差异,有基于此,结合近期上市的案例情况,我们探讨如下:

一、香港上市主体架构及流程概要

根据市场公开信息,2024年截止9月底,港股市场迎来新上市公司共45家,合计募资总额约554亿港元。其中IPO主板上市42家,GEM上市3家。较上年同期42家IPO略显增长。

(一)上市主体架构概要

根据《境内企业境外发行证券和上市管理试行办法》第一条有关规定,按照申请境外上市主体的不同,区分了(1)境内企业直接境外发行上市和;(2)境内企业间接境外发行上市。其中,按照境外上市新规相关界定,境内企业直接境外发行上市,是指在境内登记设立的股份有限公司境外发行上市。境内企业间接境外发行上市,是指主要经营活动在境内的企业,以在境外注册的企业的名义,基于境内企业的股权、资产、收益或其他类似权益境外发行上市。

此外,根据境外上市主体对境内运营资产、业务等的不同控制方式,红筹架构主要可分为股权控制模式和VIE控制模式:(1)股权控制模式,通常指境外企业直接持有国内运营公司的股份,境外企业为主体上市(2)协议控制结构,通常指境外企业在国内设立外商投资企业,通过外商投资企业与国内运营公司签订各种协议达到控制效果,实现财务并表,此时境外企业并不直接持有国内运营公司的任何股权。

(二)流程异同

根据境外上市新规,对境内企业直接和间接境外发行上市活动统一实施监管,即都转换为事中和事后监管,从监管流程而言无论H股还是红筹上市似乎并无实质区别,主要流程包括:

1.png

而具体到实操层面,二者在上市之路流程方面还有如下较大区别:

2.png

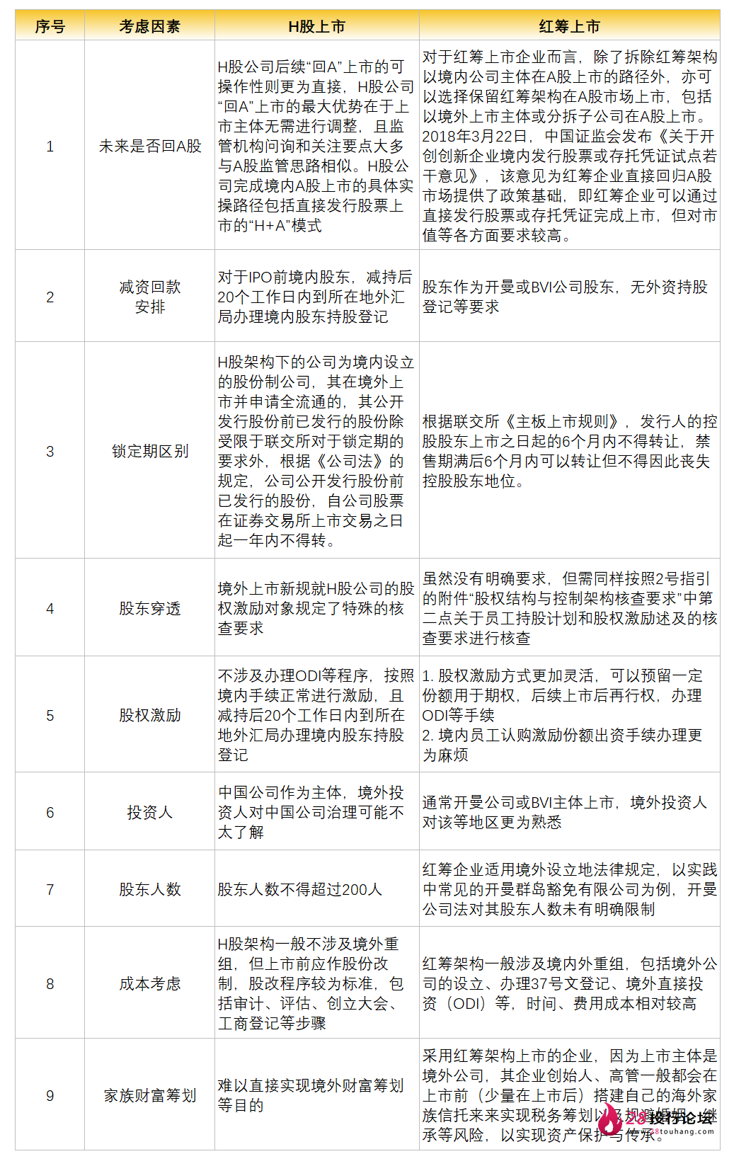
二、常见需要考虑的9大因素

3.png

三、H股或红筹架构中公司内部治理的区别

在公司治理领域,随着境外上市新规的出台,H股公司与红筹企业面临着不同的监管要求。对于H股公司而言,它们不仅需要遵守中国的法律法规以及港股上市规则,还需在一定程度上类比适用中国证监会对A股上市公司的监管要求,特别是遵循中国证监会发布的《上市公司章程指引》等相关规则。这一指引在2023年12月进行了修正并实施,为H股公司的公司治理提供了明确的指导和规范。

具体而言,《上市公司章程指引》对H股公司的董监高离职等事项设定了模板要求。例如,公司董事、监事、高级管理人员需向公司申报所持有的本公司股份及其变动情况,且在任职期间每年转让的股份不得超过其所持有本公司同一种类股份总数的百分之二十五。此外,这些人员所持本公司股份自公司股票上市交易之日起一年内不得转让,离职后半年内也不得转让其所持有的本公司股份。这些规定旨在确保H股公司的高管团队稳定,防止因股份频繁转让而对公司运营产生不利影响。

相比之下,红筹企业在公司治理设计上则拥有更高的自主性。它们不受《上市公司章程指引》等A股指引的限制,可以根据自身的实际情况和需要,灵活设计公司治理结构和运作机制。这一差异使得红筹企业在公司治理方面更加灵活和自主,但同时也需要它们具备更强的自我约束和风险管理能力。

综上所述,境外上市新规对H股公司和红筹企业的公司治理产生了不同的影响。H股公司需要遵循更为严格的监管要求,而红筹企业则享有更高的治理自主性,但考虑到回A的安排,H股公司的内部治理可能会更让中国投资人熟悉。因此,尚需结合企业整体的规划、资金安排和通盘考虑,选择H股还是红筹架构更加符合规划。



回复

使用道具 举报

您需要登录后才可以回帖 登录 | 立即注册

本版积分规则

Archiver|手机版|小黑屋|28投行论坛

GMT+8, 2026-5-20 15:56 , Processed in 0.073945 second(s), 22 queries .

Powered by Discuz! X3.4

© 2001-2017 Comsenz Inc.

快速回复 返回顶部 返回列表