请选择 进入手机版 | 继续访问电脑版

28投行论坛

 找回密码
 立即注册
查看: 644|回复: 0

【香港IPO上市实务手册】第二部分 主要上市方式--18、港股上市及A+H要点整理

[复制链接]

127

主题

142

帖子

646

积分

高级会员

Rank: 4

积分
646
发表于 2026-4-23 09:47:01 | 显示全部楼层 |阅读模式
【香港IPO上市实务手册】

第二部分 主要上市方式

18、港股上市及A+H要点整理




香港既提供安全及充满活力的营商环境、又具备国际大都会的多姿多采生活模式,且能直通中国内地市场。香港的营商环境核心优势包括具有优越的地理位置、作为国际航空枢纽、为香港本地及海外公司提供公平的竞争环境、奉行低税率及简单税制、以及自由流动的人才等等。

第一部分 关于港股上市

一、在香港上市的优势

1、香港是一个全方位的融资市场

(1)多元的融资渠道。

香港是一个有效、容量大的、全方位的融资市场,所谓全方位,不仅大型企业可以在香港上市,中小型企业也可以,不仅国营、国有控股企业可以上市,民营企业也可以。香港有主板和创业板两个不同的上市板块,适合不同发展程度的企业在香港上市。

(2)进入国际融资平台。

再融资渠道畅通企业在香港上市等于进入了一个国际融资平台:上市后,随着业务发展,企业在有需要时可以进行再融资。香港证券市场的再融资能力非常强,而且市场可以灵活配合企业的需要。在香港再融资通常通过配售的方式进行,上市企业可以按着本身的需要,把握适当的市场时机;在投资银行帮助下,一般在很短的时间内就能筹到所需要的资金,帮助企业发展。

2、通过在香港上市,内地企业进一步国际化

(1)规范企业,优化结构内地企业通过在香港上市除了可以直接筹集到所需要的资金,同时也可以把企业进一步国际化。由于在香港上市,企业必须符合和遵守交易所的上市规则和其它有关法规,内地企业为了符合这些要求,必须改革企业体制、转换经营机制、采纳国际标准的财务和会计制度,使企业与国际接轨。

(2)内地企业在香港融资上市后,来自全球各地的资金开始持有企业的股份,企业的发展营运便要考虑到国际股东的期望和受他们的监督。无论是股权结构、经营管理、金融投资、行政模式等都得按国际标准的程序进行。这些要求,对加速内地企业的成长,特别是国有大型企业的体制改革和转型有很大的帮助。

(3)提升竞争力企业在香港上市,实现国际化,有助企业提高素质,加强竞争力,也有助提升企业在国际市场上的形象。过去有一些例子是内地有一些企业不仅在管理、技术上,都在本行业内处于领先的地位,但却不为国际或境外的投资者所认识。

这些向市场发放的讯息,一方面能让国际投资者增加对内地企业的了解,另外也帮助提高内地企业的国际知名度与声誉,为企业的发展创造了有利的条件,有助企业引进国际策略性投资者,促进企业的业务打进国际市场。

二、香港证券市场与内地市场的区别

1、香港证券市场与内地市场存在不少分别

当中包括:香港证券市场较国际化,有较多机构投资者,海外及本地机构投资者成交额约占总成交额的65%(分别为39%及26%),海外投资者的成交额更占总成交额逾40%。由于各地的投资者对证券估值和市场前景可能会作出不同的判断,内地投资者在参与香港证券市场时宜加倍审慎。

在产品种类方面,香港证券市场提供不同类别的产品,包括股本证券、股本认股权证、衍生权证、期货、期权、牛熊证、交易所买卖基金、单位信托/互惠基金、房地产投资信托基金及债务证券,以供不同风险偏好的投资者在不同市况下有所选择。

2、在交易安排上两地市场亦有不少差异

例如:内地市场有涨跌停板制度,即涨跌波幅如超过某一百分比,有关股份即会停止交易一段指定时间;香港市场并没有此制度。

此外,根据香港法律,除非香港证监会在咨询香港特别行政区财政司司长后指令,否则香港的证券及期货交易所不得停市。在香港证券市场,股份上涨时,股份报价屏幕上显示的颜色为绿色,下跌时则为红色;内地则相反。香港证券市场主要以港元为交易货币;内地股市以人民币为交易货币。

在香港,证券商可替投资者安排卖出当日较早前已购入的证券,俗称「即日鲜」买卖。内地则要求证券拨入户口后始可卖出。投资者宜与证券商商议是否容许「即日鲜」买卖。香港证券市场准许进行受监管的卖空交易。香港的证券结算所在T+2日与证券商交收证券及清算款项。证券商与其客户之间的所有清算安排,则属证券商与投资者之间的商业协议。

因此,投资者应该在交易前先向证券商查询有关款项清算安排,例如在购入证券时是否需要实时付款,或出售证券后何时才能取回款项。

三、香港上市的流程

1.jpg

(一)递表(3-6个月)

上市公司上市前资料准备阶段,在这期间,专业中介机构的参与是企业上市计划中必不可少的重要力量。主要的中介机构包括保荐人、律师、专业会计师、估值师等等。
专业的顾问会对公司进行尽职调查并协助拟备招股书,之后将资料递交给港交所。

递表后,投资者可在港交所官方的“披露易”网站中搜索股份名称或代码,查询到该新股的招股书文件。

2.png

(二)聆讯(2-3天)

在递交新上市申请书后,上市委员会进行审阅,确定申请人是否适合进行首次公开招股。上市委员在这个阶段会审核上市公司的申请,全面地评估企业,包括申请人的各种材料、合规性、确定公司是否具备上市条件等。聆讯是一个重要的阶段,通常通过聆讯就代表着招股日的临近。

在聆讯日至少25个营业日之前,公司提交上市申请表格,而联交所会就质量评估进行详尽审阅,包括:

1.是否符合上市资格;

2.是否适宜上市;

3.业务是否可持续;

4.是否遵守《上市规则》、《公司条例》、《公司(清盘及杂项条文)条例》及《证券及期货条例》;

5.是否存在重大披露错漏等等。

(三)投资者教育会(一周左右)

由上市聆讯后至制定招股价区间前的时期,承销商可能安排研究分析师主持的投资者教育会,以分析师的角度向专业的机构投资者解说公司的业务﹑业绩和财务状况。

(四)招股(3-7天)

投资者教育会结束和公布招股价格区间后,便可以启动面向大众的招股了,这阶段公司一般会全面披露招股书,打新投资者可以根据披露的信息确认打新的策略,其中包括招股书公开发行股份,是否有绿鞋,稳价人信息,基石信息等等内容。

香港IPO公开发行股份的分配包括「国际配售」和「公开认购」两个部分,并根据回拨机制及股份重新分配机制予以适当调整,通常分别占最终总新股发行数量的90%和10%左右。当然,这个比例不是固定的,当公开发售的认购总量达到初始发行量的一定倍数时,会进行回拨。许多公司在香港IPO上市的同时选择引入基石投资者。基石投资者一般是指上市申请人在首次公开招股时,将部分股份优先配售予若干投资者。

(五)公布配售结果

申购结束后,需经过一段冻资时间。此前冻资时间往往长达七天,在港交所推出的新股结算平台FINI后,新股从定价至正式上市之间的时间由5个营业日(T+5) 缩短至2个营业日(T+2)。

公司会通过港交所发布配售结果,包含最终定价多少、公开发售认购超额多少倍、国配部分超过多少倍、有没有授出绿鞋、基石拿货占比多少等信息。

(六)暗盘交易

“暗盘”就是指不通过港交所交易系统撮合,直接在券商内部系统实现报价撮合的交易,于新股上市前一个交易日收盘后进行。

暗盘交易时间为中签日的16:15-18:30(如果是半日市,则暗盘交易时间是14:15-16:30)。暗盘交易可作为首日上市的风向标参考,一般暗盘涨幅较大的新股,中签者可以在暗盘卖出直接获利,没有中签的投资者也可在暗盘中见机购买。

(七)挂牌上市

成功定价及分配股份予机构投资者和散户后,公司股份便会在香港联交所上市及进行买卖,投资人都可以在市场中正常交易。

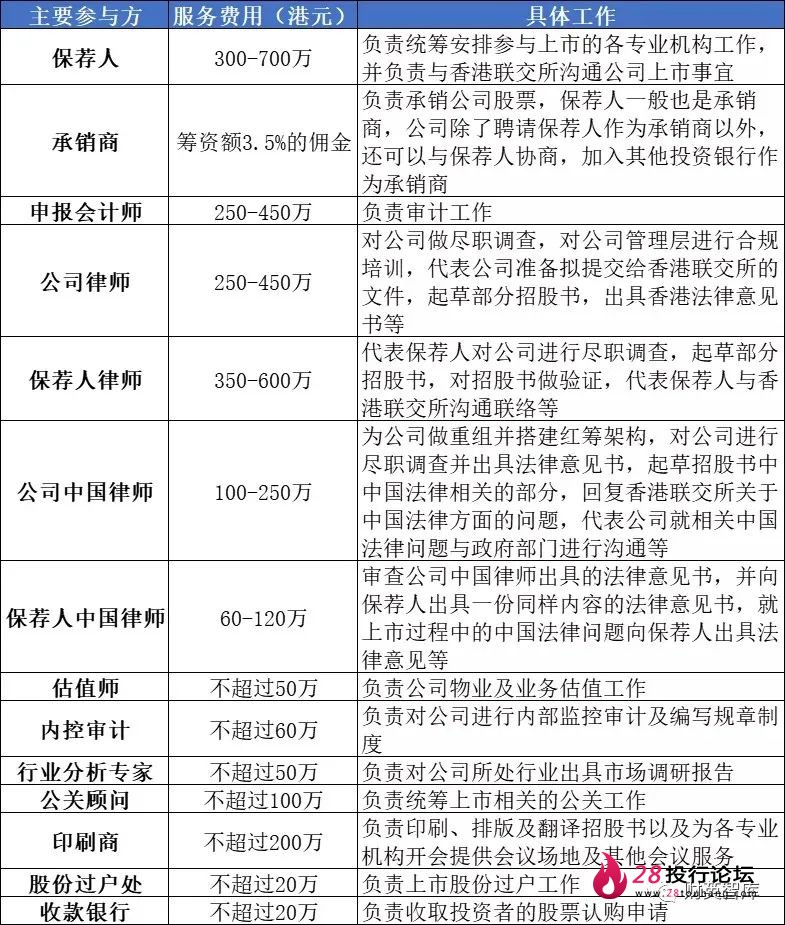
四、香港IPO费用

在港交所香港上市成本包括支付给保荐人、法律顾问、会计师等中介的费用,总费用根据首次发行规模的大小会有很大差异,企业应准备将5%~30%的募集资金作为发行成本。其中,标准的承销费用为募集资金的1.5%-4.0%。

3.jpg

第二部分 关于“A+H”两地上市

一、什么是“A+H”股

A股就是内地上市的股票,H股就是指港股。A+H股的意思就是:这只股票既在中国内地的A股上市,也在香港联合交易所上市的股票,该股票以人民币标明面值,供港、澳、台及境外投资者以港币认购和交易。

一般来说符合一定条件的A+H股可能会被纳入沪股通、深股通或港股通,纳入条件如下:沪股通标的股必须是:上证180、上证380指数的成分股,且在A+H股上市。

深股通标的股必须是:上市企业在深交所的A+H股公司股票;标的股的市值需要满足60亿元人民币以上的深证成分指数;市值60亿元人民币及以上的中小创新成份股。投资者开通港股通账户后,就可以直接购买港股通标的股,开通港股通的要求是:20个交易日,日均资产50万以上的资金门槛。

二、为什么要“A+H”同步上市

越来越多的企业在大陆与香港同时上市,成为“A+H”股。那么,这么做究竟什么好处呢?企业上市的核心目的,自然是为了融资。从股票市场上获得资金,用于公司的经营发展。有业内人士认为,通过“A+H”方式,可以使公司充分利用国际和国内两个资本市场的优势。

使公司一次性构建了两个融资平台,其后续融资不受制于单一市场的规则及状况限制,拓展了公司的后续融资渠道及方式。

三、“A+H”的模式介绍

A+H股上市公司是指既在境内A股市场上市又在港股市场上市的股票。a股的意思是人民币普通股票,是在国内沪深交易所上市以人民币交易的股票:h股指注册地在内地、上市地在香港的外资股。

“A+H”的上市模式,多为三种情况:一种是先发A股再发H股,另外一种情况是先发H股再发A股(工商银行同时发行A+H股的除外),还有一种是A股与H股同时发行。

由于A股市场投机性更强A股发行产生溢价,港股市场则相对成熟,在第一种情况下,主要是希望好的资产先让中国投资者买,如果采用第二种方案,则不排除上市公司为了最大化融资的需要,但这样中国投资者买反而更贵了。

四、目前情况

目前打通“A+H”双融资平台的企业有137家。其中,“先H后A”的股票有97只,“先A后H”的股票有38只,“A+H”同步上市的情况则较少,仅工商银行、中信银行2家。沪深交易所与港交所的流通性并不强。沪港通、深港通都有门槛限制,因此同时在A+H股上市的股票存在加大的差异,其中最明易的就是大多数A+H股中A股的价格要高干H股。

如表:A股、H股——同一企业,不同股价

4.png

上述13家A+H股上市公司中,同一家公司在不同上市主体的股价均有所差异。

其中,药明康德、泰格医药和康龙化成在两个上市主体的股价差异最小!三家公司所处CRO行业前景明朗,且三者为国内CRO领头企业,历年营收和利润增速高,业绩表现稳健。A股和H股投资者对于经营成熟盈利稳定的一线蓝筹股,有较高的认可度,都愿意给与较高的估值。

差异比较大的是君实生物和康希诺这类未盈利生物科技公司,同一公司在两个市场的股价差异超50%。相比之下,A股泡沫较多,投资者比较看重概念,对于这类未盈利公司愿意给与高估值溢价,并且对未来盈利有较高预期。而H股投资者则更注重经营稳健和盈利确定,对于需要长期大量研发投入的生物科技公司,需要面对的是创新药研发失败的风险以及市场日益激烈的竞争,因为H股投资者对待此类公司更为慎重。

五、未来展望——两地市场联动

4月19日晚间,中国证监会网站发文表示,将与香港方面深化合作,采取以下5项措施来进一步拓展优化沪深港通机制、助力香港巩固提升国际金融中心地位,共同促进两地资本市场协同发展。

一是放宽沪深港通下股票ETF合资格产品范围。在两地证监会指导下,沪深港交易所已达成共识,拟适度放宽合资格股票ETF的平均资产管理规模要求,降低南向港股通ETF产品的港股权重和港股通股票权重要求,北向沪股通、深股通ETF产品做对等调整,支持香港国际资产管理中心建设。

二是将REITs纳入沪深港通。拟总体参照两地股票和ETF互联互通制度安排,将内地和香港合资格的REITs纳入沪深港通标的,进一步丰富沪深港通交易品种。

三是支持人民币股票交易柜台纳入港股通。香港推出港币—人民币双柜台机制以来,内地与香港交易所和结算公司积极就人民币股票柜台纳入港股通开展研究,目前相关业务方案已初步达成共识。下一步双方将继续推进业务方案完善、规则修订、技术改造、投资者教育等各项准备工作,争取早日推出,助力人民币国际化。

四是优化基金互认安排。拟推动适度放宽互认基金客地销售比例限制,允许香港互认基金投资管理职能转授予与管理人同集团的海外资产管理机构,进一步优化基金互认安排,更好满足两地投资者多元化投资需求。

五是支持内地行业龙头企业赴香港上市。境外上市备案管理制度规则发布实施一年来,已有72家企业完成赴港首次公开发行(IPO)备案,赴港上市融资渠道畅通,有力支持内地企业利用两个市场、两种资源规范发展。中国证监会将进一步加大和有关部门的沟通协调力度,支持符合条件的内地行业龙头企业赴港上市融资。

下一步,中国证监会将会同香港证监会等各有关方面,指导两地交易所和结算公司等,共同推动上述政策举措尽早平稳落地实施。相信将有力促进港股上市与A+H两地上市情况增多。


回复

使用道具 举报

您需要登录后才可以回帖 登录 | 立即注册

本版积分规则

Archiver|手机版|小黑屋|28投行论坛

GMT+8, 2026-5-20 15:58 , Processed in 0.167714 second(s), 22 queries .

Powered by Discuz! X3.4

© 2001-2017 Comsenz Inc.

快速回复 返回顶部 返回列表